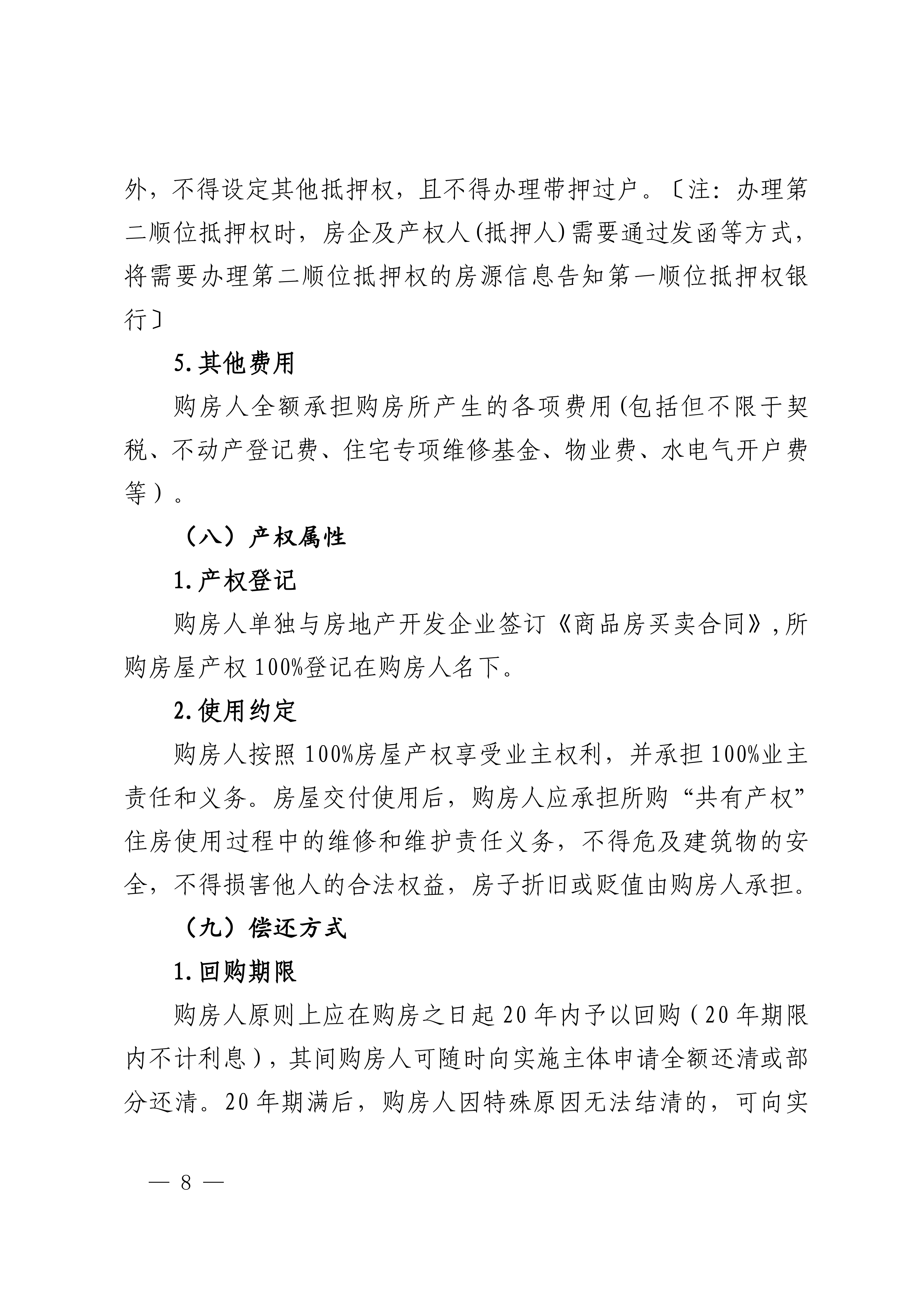
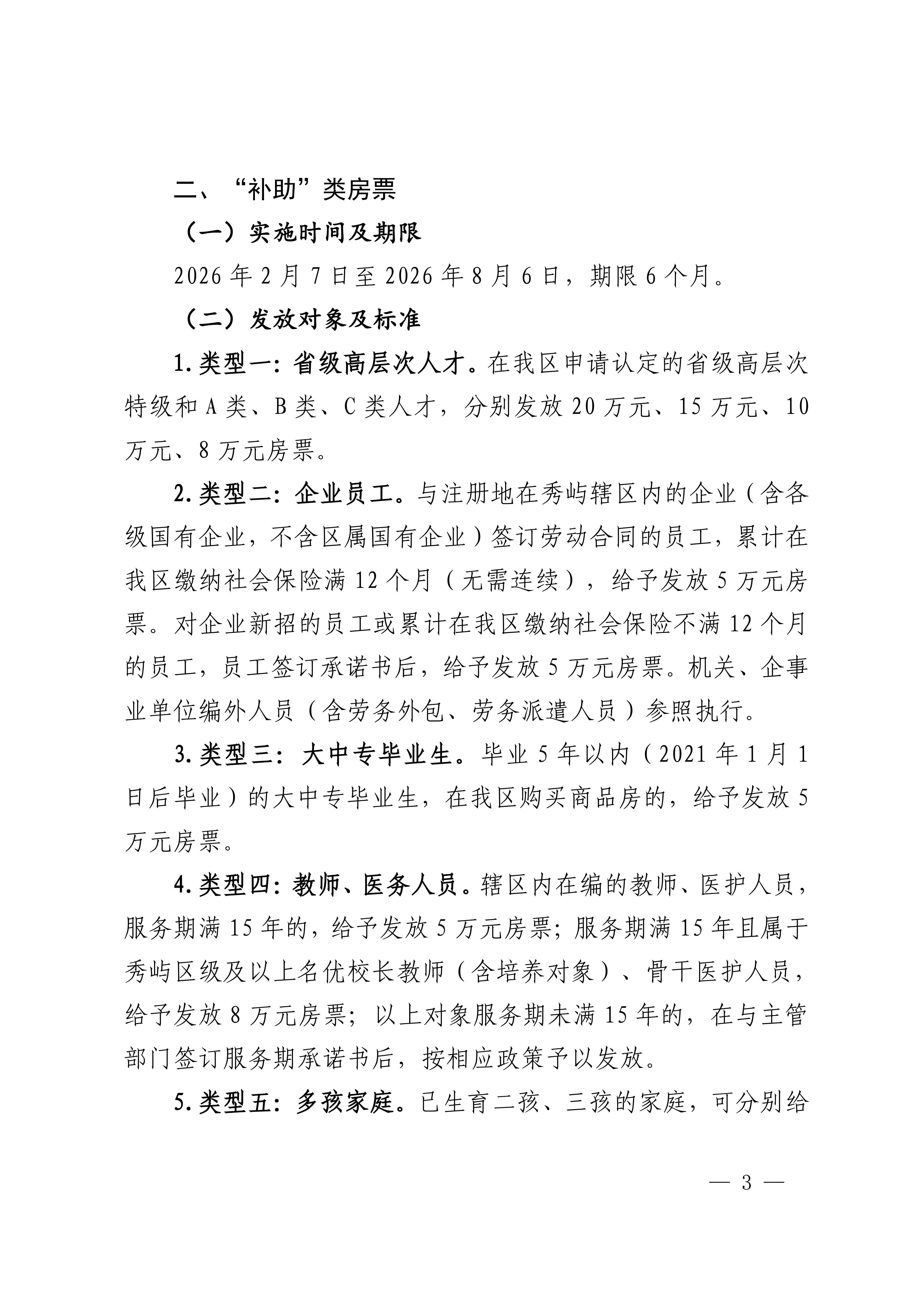
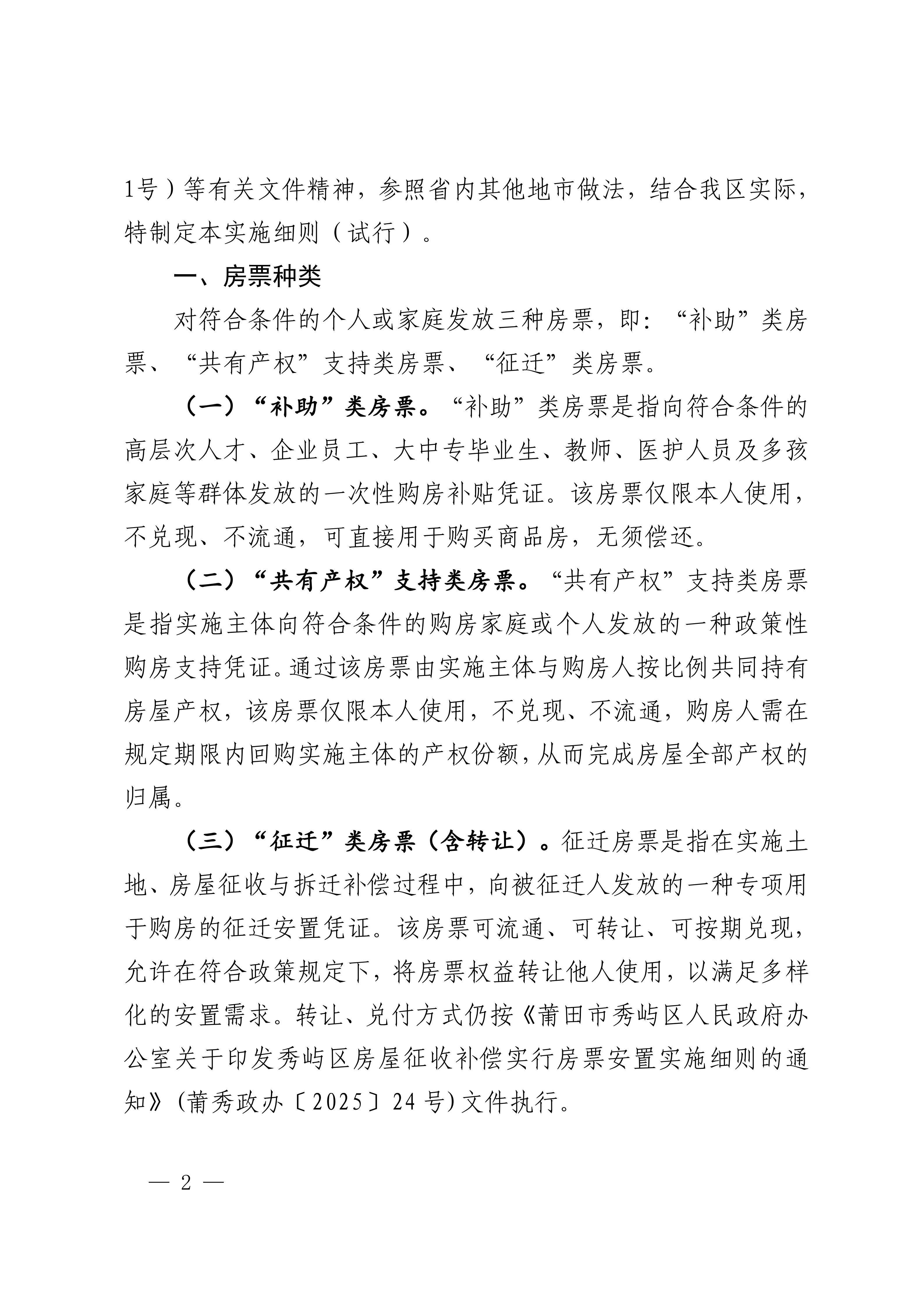
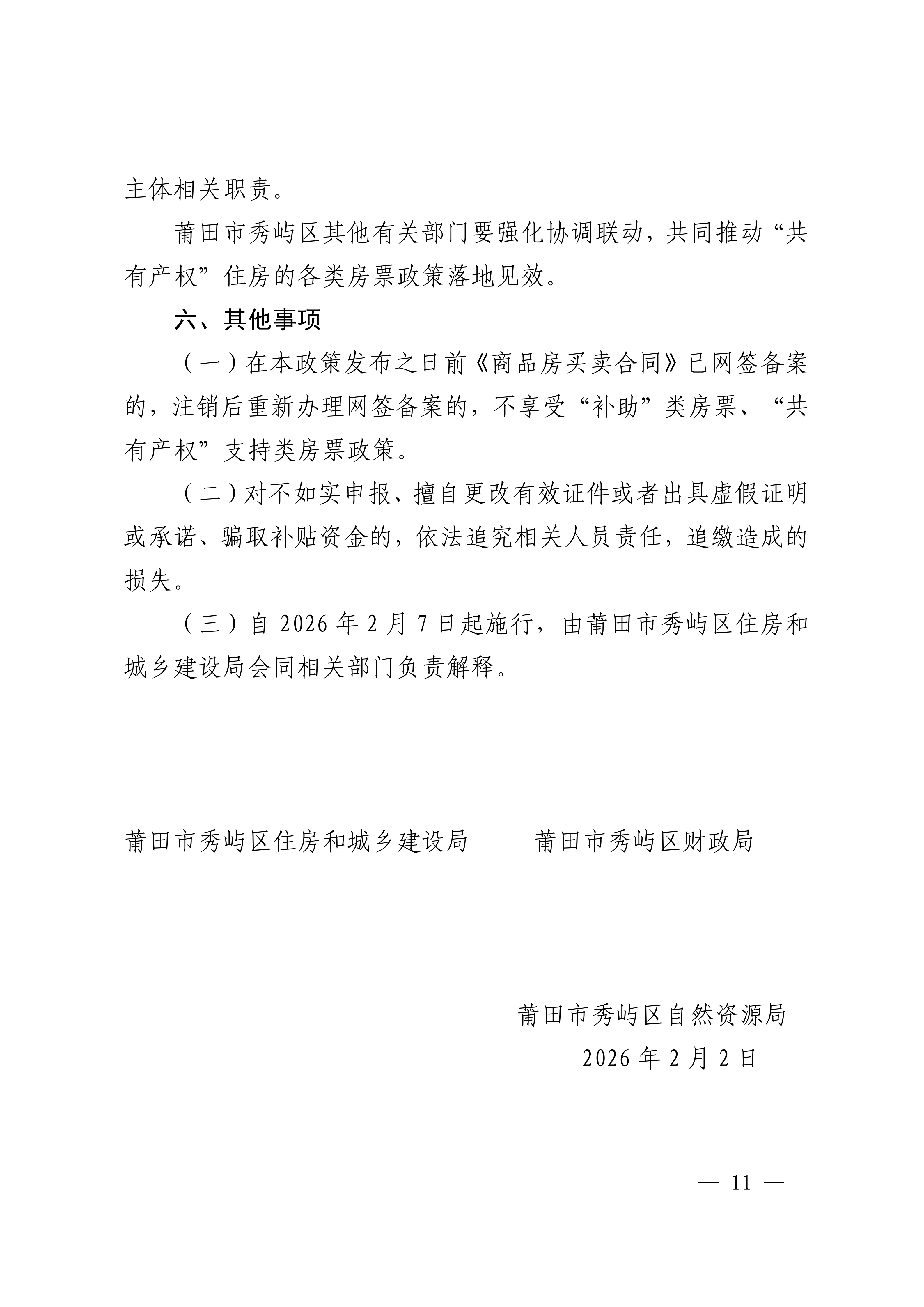
首页
新房
二手房
小区
团购
经纪人
资讯
登录
|
注册
18650261122(工作时间:8:30-18:00)
请输入楼盘名搜索
地图找房
您的位置:
首页
>
资讯
>
>
正文
最高补20万!莆田秀屿区房票新规!这三类可叠加...
来源:闽小房莆田
2026-02-04 16:26
1281
编辑者:闽小房莆田
分享到:
相关文章
更多+
2026-02-04 16:26
最高补20万!莆田秀屿区房票新规!这三类可叠加...
2026-02-03 18:54
为期25天!莆田文献步行街全天候步行!8大停车场...
2026-02-03 09:11
重磅!补贴、降息、以旧换新…福建楼市“王炸”来了
2026-02-02 18:22
停工12年!莆田一烂尾小区最新进展来了,马上验收?
2026-01-31 19:08
大动作!莆田一口气建成25个无人机机场,你家附近有吗?
最新动态
1
最高补20万!莆田秀屿区房票新规!这三类可叠加...
2
建发木兰|观湖:火爆认筹 开盘倒计时3天!
3
建发木兰观湖一出,莆田豪宅格局已定!湖景大平层,首批次户型大量细节曝光……
4
为期25天!莆田文献步行街全天候步行!8大停车场...
5
联发·嘉和御府:今日开盘 蓄势待发!
6
联发·嘉和御府:嘉和荟观影会&产品品鉴会,火爆认筹中!
7
联发·嘉和御府:邂逅花样DIY 幸运大抽奖,火爆认筹中!
8
首次曝光!南湖头排“穹顶墅厅”实景,莆田豪宅圈要变天了!
9
联发·嘉和御府:12.6日样板惊艳绽放,火爆定存中!
10
联发·嘉和御府:门牌已出,火爆定存中!
最新楼盘
联发·嘉和御府
待定
城厢区
建发|木兰观湖
待定
荔城区
推荐楼盘
联发·嘉和御府
待定
城厢区
建发|木兰观湖
待定
荔城区
联发建发·御湖
18000
元/㎡
荔城区
建发联发·望湖
14500
元/㎡
荔城区